全国服务热线
0755-36694523
EN
/CN
世界杯网上直播
诚信合作企业
关于固电
公司简介
企业文化
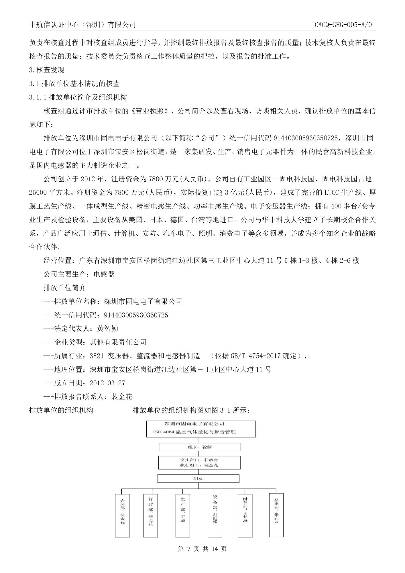
组织结构
荣誉资质
员工风采
工厂展示
产品中心
大功率电感
叠层电感
一体成型电感
精密绕线电感
功率电感
磁胶屏蔽电感
磁环电感
插件电感
磁珠
高频变压器
规格书下载
技术支持
服务宗旨
技术成果
产品参数
环保检测
全球运营
品牌加盟代理
诚信合作企业
世界杯(中国)中心
公司世界杯(中国)
行业世界杯(中国)
媒体报道
联系方式
联系方式
留言反馈
-NEWS CENTER-
世界杯(中国)中心
公司世界杯(中国)
行业世界杯(中国)
媒体报道
公司世界杯(中国)
14064-温室气体碳核查报告
日期:2025-05-15 / 来源:未知
上一篇:
14064-温室气体核查声明证书
下一篇:
世界杯网上直播 履行社会...
云开网页版
|
乐动官方网页版
|
幸运官方
|
ledong乐动(中国)体育官方网站
|
广发官方网站
|
欧冠买球推荐
|
华体app注册入口
|
球王会首页
|
荣耀体育在线登录官网
|